
诚信为基,学识为梁;谨守考纪,方得真章。期末考试期间,务必坚守“以诚应考,以知立身”的准则,认真梳理知识、全力备战期末,用诚信书写答卷,用实力证明自己,坚决杜绝一切作弊违纪行为。
一、诚信应考,这三点请牢记
(一)心树诚信观,摒弃侥幸念
期末考试不仅是对学业成果的检验,更是对个人品德的考量。请同学们主动树立诚信考试意识,认清作弊行为的危害性,摒弃“偶尔一次没关系”的侥幸心理,踏实复习、扎实备考,用真实的努力迎接挑战。
(二)考场严律己,底线永坚守
进入考场后,请严格遵守考场规则,按指定位置入座。切勿携带手机、智能手表等电子通信产品以及任何与考试无关的资料。答题过程中独立思考、认真作答,不旁窥、不传递物品,不参与任何违规舞弊行为。
(三)行有规矩尺,拒踩违规线
考试过程中,作弊行为看似“投机取巧”,实则违背诚信原则,一旦发生不仅会导致成绩作废,还会受到相应纪律处分,影响个人学业生涯。请大家时刻绷紧纪律之弦,守住道德底线,共同维护公平公正的考试环境。
二、考前考后,心态调整有妙招
(一)考前:稳住节奏,拒绝焦虑
面对多门科目备考,难免会心生焦虑。建议同学们制定合理复习计划,优先攻克薄弱学科,逐个击破知识点;多给自己正向心理暗示,避免过度攀比;复习间隙适当休息,劳逸结合,以平稳、从容的心态迎接考试。
(二)考后:理性看待,从容规划
考试结束后,不必为一时的得失过度悲喜。若成绩理想,不妨思考如何进一步深化学习、拓展知识面;若成绩不理想,也无需气馁,可利用假期查漏补缺,主动梳理薄弱环节,为补考或后续学习做好准备。
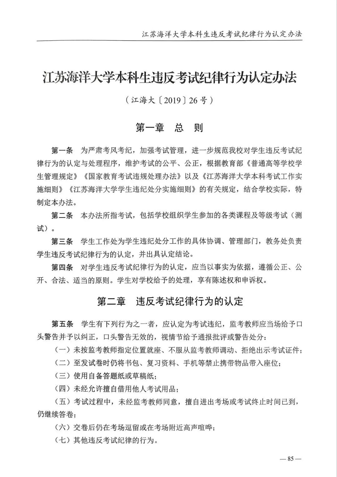
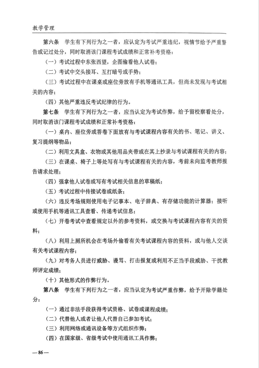
三、校纪校规回顾



诚信是人生的通行证,更是学子最珍贵的品格。愿全体同学将诚信刻入笔尖,将考纪铭记心间,用真实的作答展现学科素养,用诚信的言行守护校园荣光,让每一份成绩都经得起时间的检验!
最后,预祝全体同学期末考试顺利,不负韶华、不负努力,取得理想成绩!
